职业技能评价 | 湖北软协人工智能训练师考试公告(2025年第二期)
发布时间:2025-06-20 09:09:12
各有关单位及人员:
为贯彻落实国家关于人工智能人才培养的战略部署,扎实推进人工智能训练师职业技能等级认定工作,推动我省人工智能产业人才队伍建设,湖北省软件行业协会作为人工智能训练师(三、四、五级)职业技能等级认定机构,严格依据《人工智能训练师(2021年版)》国家职业技能标准,按照统一标准、统一规范、统一证书核发的原则,有计划、有组织地开展职业技能等级认定工作,现将具体事宜通知如下:
职业定义
人工智能训练师是指使用智能训练软件,在人工智能产品实际使用过程中进行数据库管理、算法参数设置、人机交互设计、性能测试跟踪及其他辅助作业的人员。
本职业包含数据标注员、人工智能算法测试员两个工种。
本职业共设五个等级,分别为:五级/初级工、四级/中级工、三级/高级工、二级/技师、一级/高级技师。
证书特色
(一)适合人群及证书作用
1.适合人群:从事或拟从事人工智能工作的相关人员,包括但不限于——机器学习工程师、软件开发人员、产品经理、业务分析师;教师和研究人员、学生;智慧城市、智能制造领域的数字化转型负责人员;电子商务领域的技术和数据分析人员等。
2.证书作用
技能凭证:证书是技能水平的体现,可作为企业招聘、录用、定薪、考核、晋升的重要参考依据。
职称评定:获证后,并从事技术技能工作满要求年限,可与职称进行贯通。
投标需要:部分政府招标项目对具备国家认证的职业资格证书或者职业技能等级证书的人员有强制要求。
政府补贴:证书持有者可按当年度政策享受对应的职业技能提升补贴。
(二)国家认可、全国通用、终身有效,全国联网可查
技能人才评价证书全国联网查询:http://jndj.osta.org.cn

认定安排
(一)认定职业工种及等级:人工智能训练师(三、四、五级)
(二)认定时间:2025年7月中旬,报名截止日期为2025年6月25日
(三)认定地址:湖北省软件行业协会考点(具体考场以考前通知为准)
说明:各报考级别满30人开考;报考人员须满足报考级别对应的报考条件方可参加考试。
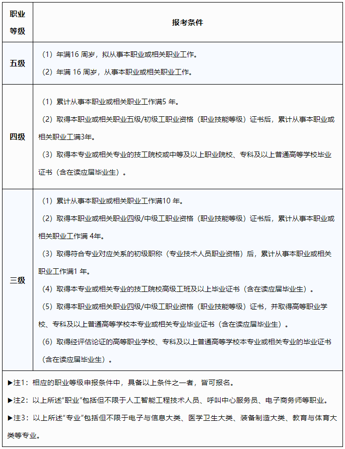
报考条件

认定程序
第一步:电子档材料填报

扫码填写电子档材料,等待审核
第二步:报考资格审核
工作人员将在1~2个工作日对报考资料进行审核、反馈。
第三步:纸质档材料提交
审核通过后,考生须在2个工作日内提交纸质档报考材料并缴纳考试费用。
【材料清单】
1.《湖北省软件行业协会职业技能等级认定个人申报表》原件(附件1)。考生须承诺申请表中的信息真实、有效,亲笔签名并按手印。
2.身份证复印件。
3.学历证明复印件。包括学历证书、学位证书、学校在校证明等。
4.从事本职业(工种)工龄证明材料原件。考生须提供工龄证明原件或在职证明或社保缴纳证明。
5.职业资格/职业技能等级证书扫描件。申报条件中要求具备职业资格或职业技能等级的,应提供相应证书。
纸质档材料寄送地址:
湖北省武汉市东湖新技术开发区民族大道124号龙安港汇城A座西大厅29楼湖北省软件行业协会 胡老师13294120665。
第四步:参加考试
1.打印准考证:报名时间截止前缴费成功的考生,由协会通过“湖北省技能人才评价管理服务平台”安排考试,并发放生成的准考证。考生按照规定时间参加考试,无故不参加考试,将按照考试缺考处理。
2.考前必带物品:身份证原件;纸质版准考证;黑色签字笔。
3.考试签到:认定考试通过考试服务平台进行线下机考。考生需要提前30分钟到达考场。考生到达考场后需进行签到,确认考试环境。考前15分钟可进行考试设备测试、熟悉线上考试流程等环节。
4.考核鉴定:
(1)考试内容分为理论知识考试(120分钟)、技能考核(90分钟),分别考核从业人员的基础知识与技能水平,形式是闭卷线下机考,两门考试(理论知识与技能考核)均实行百分制,成绩皆达到60分及以上者方为通过。
(2)理论知识考试和技能考核均实行计算机化考试,试题、答题要求和答题界面均在计算机显示屏上显示。应试人员应当使用计算机鼠标及键盘在计算机答题界面上直接作答。
第五步:成绩公示
成绩公示地址:http://www.hbsia.org/
第六步:证书查询
省鉴定中心查询网址:http://www.hbjdzx.org.cn
人社部证书查询网址:http://jndj.osta.org.cn
认定费用
(一)缴费信息
1、缴费方式:银行转账,单位转账或个人转账。
转账备注:姓名+工种(人工智能训练师)+(三级)+手机号
示例:张三+人工智能训练师+3级+19900000000
2、账户信息如下:
开户名:湖北省软件行业协会
账号:4218 6058 8018 0000 65982
开户行:交行解放路支行(湖北省分行-武昌支行-解放路支行)
(二)缴费时间
请于报名截止时间前缴纳考试费,未缴纳考试费的人员不予参加考试。
请确保发票信息准确无误(填写错误后果自负)。对公转账可开具单位抬头发票,个人转账只能开具个人抬头发票,其他开票问题可以咨询工作人员。
(三)收费标准

注:认定费用依据为省人力资源和社会保障厅关于印发《湖北省职业技能鉴定考试费实施管理办法》的通知(鄂人社发〔2018〕9号)。认定费不含培训费用,一旦交费,考试当天缺席,费用无法退还。
认定要求
报考人员需对提交的报考信息与材料的真实性、有效性负责。如提交虚假信息、虚假材料的,一经发现,按相关规定处理,取消报考资格;已参加考试且成绩合格的,取消成绩,不予发放职业技能等级证书;已取得相应证书的,宣布证书无效,撤回证书并删除其在人力资源和社会保障部门职业技能等级证书官网上的信息,并将其违规违纪情况记入考生诚信档案。未按规定时间进行缴费的学员视为自动放弃报考资格。
注意事项
(一)报名人员需承诺半年内未取得其他工种证书。
(二)因机构原因,已报名但无法参加当次考试的考生,可择期安排考试,无需再次缴纳考试认定费用;如因学员个人原因导致的缺考,或因考试过程中出现的违规违纪行为,造成的成绩不合格,无补考机会,所交费用不退。
(三)考生须在开考前30分钟凭本人准考证及有效身份证件进入试室,对号入座。
(四)考生迟到30分钟不得进场。考试开始后30分钟内考生不得交卷。
(五)考生进入考场后请务必将手机关机,考试过程中不得使用电子通讯产品,其他与考试无关物品需按考务人员要求存放在指定位置。
(六)如在考试过程中突患疾病或突感身体不适,应当及时向监考人员报告,接受救助,停止考试。
(七)其他未尽事项,另行通知。
联系方式
胡老师 027-88915419 13294120665
附件
附件1.湖北省软件行业协会职业技能等级认定个人申报表.docx
湖北省软件行业协会
2025年6月20日
鄂公网安备 42018502002733号